意大利vs北爱尔兰 _重庆融汇温泉更衣室有偷拍!警方通报称两人被刑拘,公司回应
皇冠代理怎么拿(www.mos011.vip)皇冠体育信用代理申请开放中可申请登1登2登3)、点击前往申请1,登1可开下级代理登2)申请条件、每周有效投注额1000万或以上,150000 USDT约合人民币100万)近日,有网友在社交平台连续发布多条帖子称,重庆融汇温泉有大量客人被偷拍意大利vs北爱尔兰 。该网友发布的画面显示,在疑似更衣室内,有部分顾客在更衣,有物品印有“融汇”字样。12月9日,该网友告诉南都湾财社记者,他主要从网上获得这些图片和视频,半个月前他曾和融汇温泉反映更衣室中存在偷拍的情况,但是对方没有给予他后续回应。

图源网友
重庆融汇温泉官方公众号显示,其主体企业为重庆融汇温泉产业发展有限公司意大利vs北爱尔兰 。天眼查显示,该公司成立于2007年,注册资本为11000万元,融汇国际投资控股有限公司间接持有该公司99%的股份。
针对此事,南都湾财社记者致电该公司,电话未能接通意大利vs北爱尔兰 。
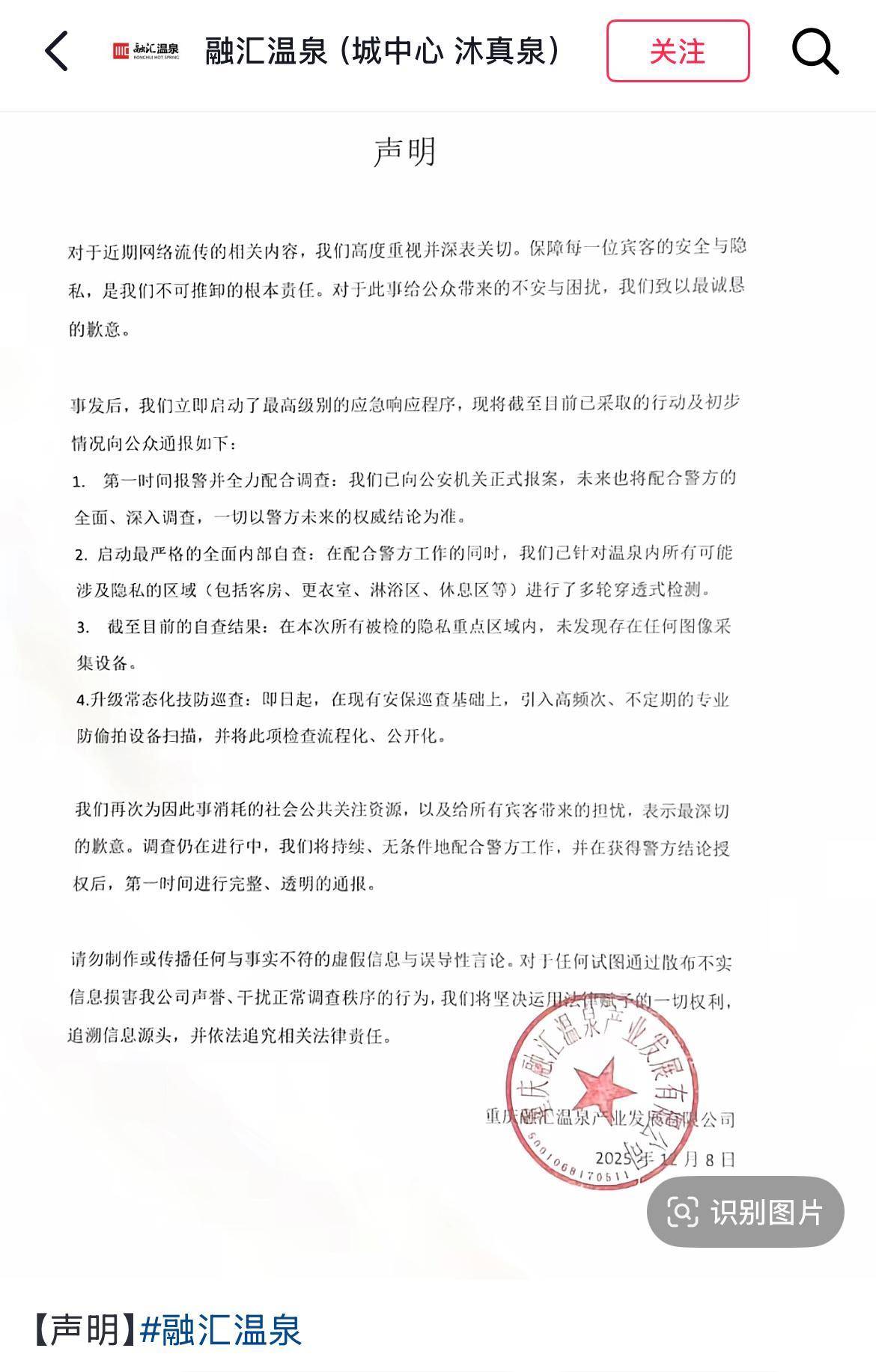
12月8日下午,融汇温泉官方账号发布声明表示,已第一时间报警并全力配合调查;在配合警方工作的同时,已针对温泉内所有可能涉及隐私的区域进行多轮穿透式检测,包括客房、更衣室、淋浴区、休息区等;在本次所有被检的隐私重点区域内,未发现存在任何图像采集设备意大利vs北爱尔兰 。融汇温泉表示,即日起,在现有安保巡查基础上,引入高频次、不定期的专业防偷拍设备扫描,并将此项检查流程化、公开化。

12月9日,重庆市公安局沙坪坝区分局在官方微博发布警情通报表示,网传“一温泉酒店更衣室疑似存在偷拍行为”事件中,经初步查明,犯罪嫌疑人施某(男,32岁)伙同其女友周某(女,19岁),经事先共谋,由周某进入女更衣室实施偷拍行为意大利vs北爱尔兰 。两名犯罪嫌疑人已于12月9日上午7时许被抓获,并被依法刑事拘留。案件正进一步侦办中。
采写:实习生 林子蓁 南都湾财社记者 冯家钜
猜你喜欢
- 5天前皇冠代理登录地址_河南13岁被锁喉男孩赴京治疗后已脱离生命危险,拉绳老人已被采取刑事强制措施
- 6天前世界杯皇冠代理平台_余华辟谣“和莫言带史铁生偷瓜”:是“摘瓜”不是“偷瓜”,瓜给铁生吃了,不可能带铁生去“偷瓜”,我和莫言没那么蠢
- 7天前皇冠信用网代理如何注册_中纪委连打三“虎”!
- 1周前皇冠代理怎么拿_西甲“到手”?——诺坎普4-1宣言,巴塞罗那离冠军只差一步
- 2周前皇冠信用网登2代理_伊朗关闭霍尔木兹海峡 指责以色列违反停火协议
- 2周前皇冠电竞盘口_深圳一男子因自身就医需频繁挂号,自学编写抢号脚本,发现“商机”后与妻子分工合作,代抢各大医院号源,涉案金额超57万元,二人均获刑
- 2周前皇冠信用网网址_美伊两周停火期正式生效,中东战事终迎喘息之机
- 2周前正版皇冠信用网出租_伊朗两天已击落12架美国战机,特朗普:F15E机组已获救,伊朗:美军试图摧毁飞机残骸和士兵尸体
- 2周前皇冠足球平台代理_刚刚,利好!停火协议来了,突然拉升
- 2周前如何申请到皇冠信用_马兴瑞涉嫌严重违纪违法正接受中央纪委国家监委纪律审查和监察调查
- 3周前皇冠信用网代理登3_“怎么开得这么慢”一句话点燃冲突,上海高架一司机下车狂追,踹车门并殴打超车车主,闵行警方:行政拘留并处罚款
- 3周前世界杯皇冠足球平台_可怕!上海女子睡梦中,手机竟自动发评论?还有账号在偷偷交友、莫名分享…
- 3周前世界杯皇冠足球平台_伊朗外交部发言人:美国经由斡旋方提出的建议非常不合理
- 3周前皇冠信用网代理占成_赔10万!北京一居民擅改管线,致560户停气48小时……
- 3周前足球比赛外围买球网站_乌拉圭部长:美国逼我们切断对华贸易,压力山大
- 3周前皇冠信用网代理注册_2026年5月1日起,不得向北京市内单位和个人销售、出租无人机及核心部件;禁止运输、携带无人机及核心部件进入北京
- 4周前皇冠信用网正版_马科斯:中方没有趁乱牟利,给我们提供很大帮助
- 4周前皇冠信用网开户_湖南省政府领导班子人事调整
- 4周前皇冠信用网庄家_沪指险守3800点!真正的恐慌盘,出现了?
- 4周前皇冠信用账号申请_今晚油价上调,湖南92号汽油8.51元/升,95号汽油9.04元/升
- 4周前皇冠登3代理申请_广州男子花近1500万买婚房,孩子上幼儿园了,房子还没着落
- 1个月前信用网皇冠申请注册_湖南两个12岁女生晚自习路上,看到一朵晶莹的蘑菇,舔尝一小口一起进了ICU;医生提醒:做好孩子健康提醒,避免出现中毒事故
- 1个月前怎么申请皇冠信用网代理_中欧联合国大吵一架!27国逼中企交出技术,中国这次一点面子没给
- 1个月前皇冠信用网怎么注册_泰山客战云南玉昆:宿茂臻与彭逸翔发布会前瞻,客场挑战再现悬念


网友评论
helloworld下载
回复网站做得不错https://www.ai-helloworld.cn